肉漫画

肉漫画新闻

肉漫画 肉漫画新闻 >> 正文

肉漫画 大学生创新创业训练计划项目获评推荐省级及以上项目数创新高

2024年06月24日   作者:   摄影:   审核:    点击:

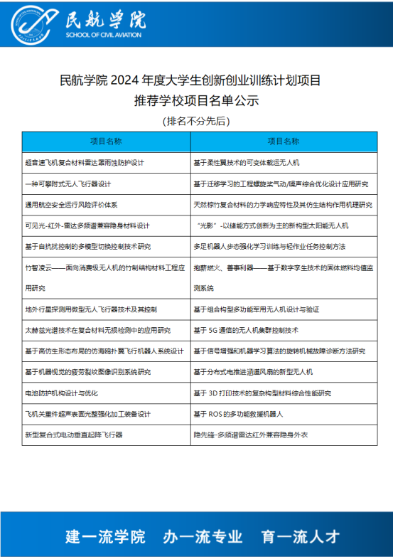
近日,肉漫画 在2024年度大学生创新创业训练计划项目培育、申报工作中取得了显著成果,共培育大创项目26项,其中获评推荐省教育厅项目19项,推荐数量较上一年度增长近一倍。该成果不仅体现了学院对创新创业教育的高度重视,也展示了肉漫画 学子在科研和创新方面的强劲实力。

据了解,肉漫画 一直将创新创业项目作为科研育人的重要载体,以及培养拔尖人才的关键实践环节。学院积极鼓励并支持师生共同参与各类创新创业项目,为学生提供了一个广阔的实践平台。在此背景下,今年学院在国家级和省级大创项目的立项数量和质量上均实现了显著提升。

此次省级以上项目立项数的创新高,是肉漫画 长期以来坚持创新创业教育理念的成果。学院通过不断优化教育资源,加强师资队伍建设,完善实践教学体系,为学生提供了良好的创新创业环境。同时,学院还注重培养学生的实践能力和创新思维,通过开展各种形式的创新创业活动,激发学生的创造力和探索精神。

学院将继续以此为契机,进一步增强学生的创新意识和实践能力,不断提升应用型人才培养质量。未来,学院还将加强与行业企业的合作,推动产学研深度融合,为学生的创新创业提供更加广阔的空间和机会。

(文:戴维  审核:张晓化)

关闭

版权所有 ©2021-2023    肉漫画 - 羞羞肉漫画全彩无删减在线阅读